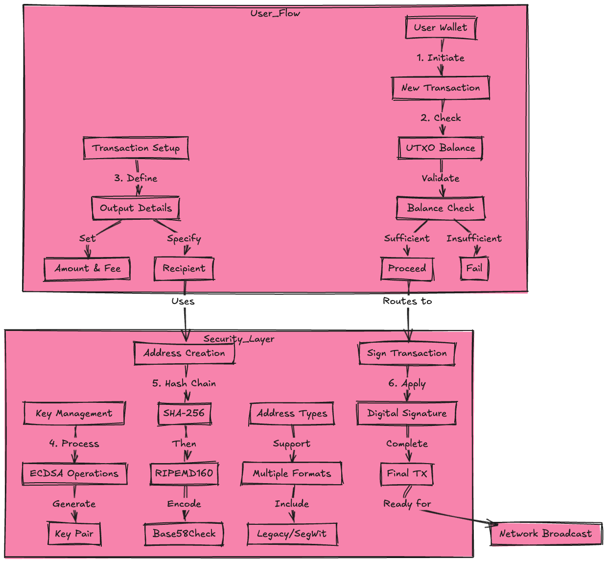
Bitcoin uses ecdsa secp256k1 signature algorithm reference (89) 사진 0 1 2 3 4 5 06 март 0 0 bitcoin secp256k1